WARNING:
JavaScript is turned OFF. None of the links on this concept map will
work until it is reactivated.
If you need help turning JavaScript On, click here.
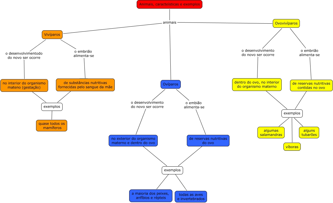
Esse mapa conceitual, produzido no IHMC CmapTools, tem a informação relacionada a: Vivíparos, ovíparos e ovovivíparos, exemplos ???? quase todos os mamíferos, Ovovivíparos o desenvolvimento do novo ser ocorre dentro do ovo, no interior do organismo materno, no interior do organismo mateno (gestação) ???? exemplos, Ovovivíparos o embrião alimenta-se de reservas nutritivas contidas no ovo, Animais, caracteísticas e exemplos animais Vivíparos, Ovíparos o desenvolvimento do novo ser ocorre no exterior do organismo materno e dentro do ovo, exemplos ???? todas as aves e invertebrados, Animais, caracteísticas e exemplos animais Ovíparos, de substâncias nutritivas fornecidas pelo sangue da mãe ???? exemplos, Vivíparos o embrião alimenta-se de substâncias nutritivas fornecidas pelo sangue da mãe, exemplos ???? algumas salamandras, Ovíparos o embião alimenta-se de reservas nutritivas do ovo, Animais, caracteísticas e exemplos animais Ovovivíparos, de reservas nutritivas contidas no ovo ???? exemplos, de reservas nutritivas do ovo ???? exemplos, exemplos ???? alguns tubarões, dentro do ovo, no interior do organismo materno ???? exemplos, exemplos ???? a maioria dos peixes, anfíbios e répteis, no exterior do organismo materno e dentro do ovo ???? exemplos, exemplos ???? víboras