WARNING:
JavaScript is turned OFF. None of the links on this concept map will
work until it is reactivated.
If you need help turning JavaScript On, click here.
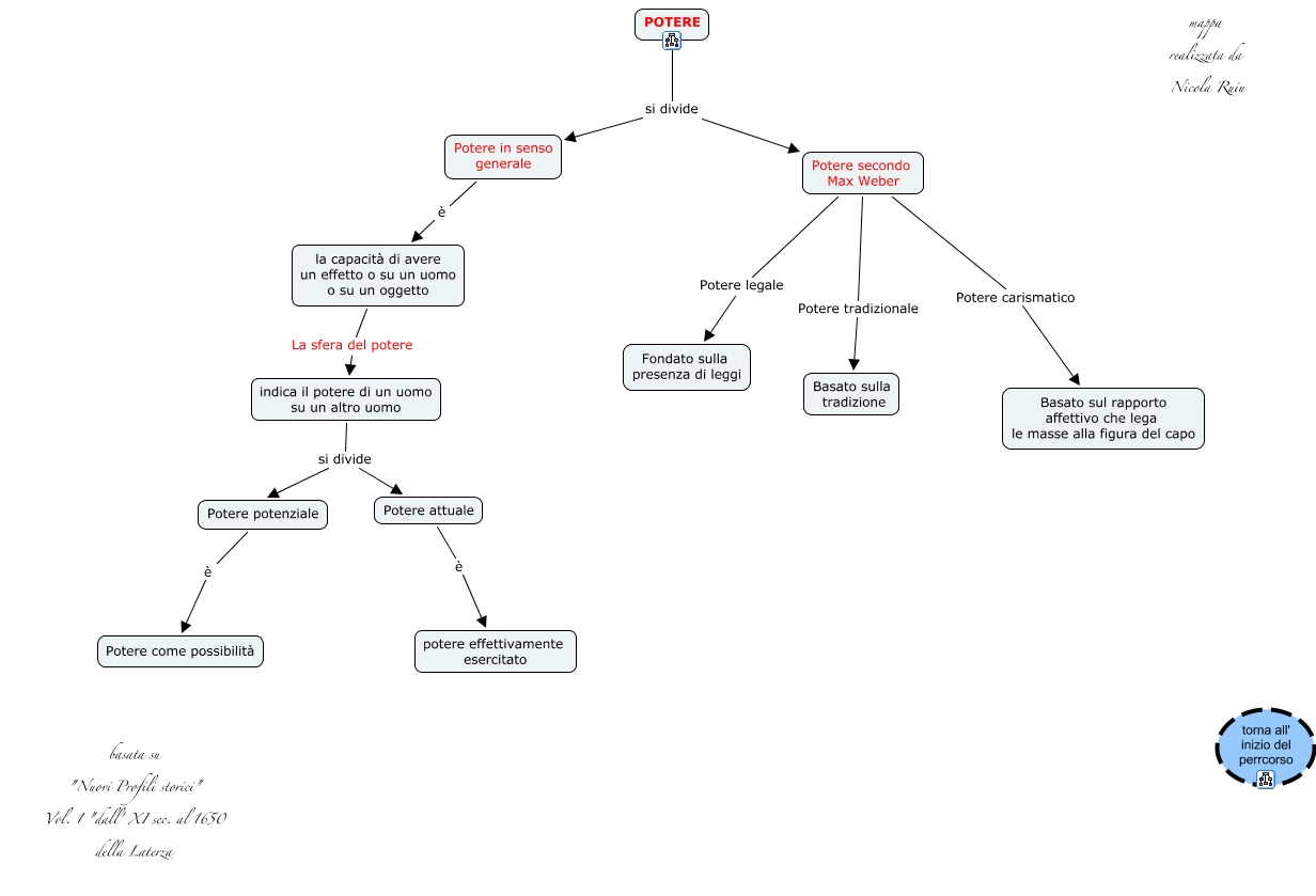
Questa Cmap, creata con IHMC CmapTools, contiene informazioni relative a: Potere Nicola Ruiu, Potere secondo Max Weber Potere carismatico Basato sul rapporto affettivo che lega le masse alla figura del capo, indica il potere di un uomo su un altro uomo si divide Potere potenziale, Potere secondo Max Weber Potere legale Fondato sulla presenza di leggi, indica il potere di un uomo su un altro uomo si divide Potere attuale, Potere attuale è potere effettivamente esercitato, POTERE si divide Potere in senso generale, Potere secondo Max Weber Potere tradizionale Basato sulla tradizione, POTERE si divide Potere secondo Max Weber, Potere in senso generale è la capacità di avere un effetto o su un uomo o su un oggetto, la capacità di avere un effetto o su un uomo o su un oggetto La sfera del potere indica il potere di un uomo su un altro uomo, Potere potenziale è Potere come possibilità