Warning:
JavaScript is turned OFF. None of the links on this page will work until it is reactivated.
If you need help turning JavaScript On, click here.
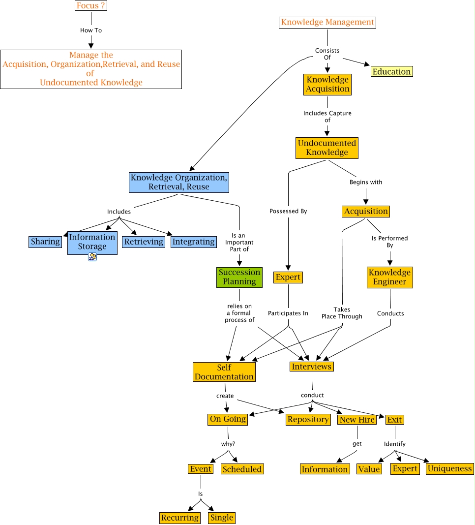
The Concept Map you are trying to access has information related to:
Undocumented Knowledge, Undocumented Knowledge Begins with Acquisition, Knowledge Organization, Retrieval, Reuse Includes Integrating, Acquisition Takes Place Through Self Documentation, Acquisition Is Performed By Knowledge Engineer, Self Documentation create Repository, Exit Identify Expert, Knowledge Organization, Retrieval, Reuse Includes Information Storage, Knowledge Organization, Retrieval, Reuse Is an Important Part of Succession Planning, Interviews conduct On Going, Interviews conduct Exit