WARNING:
JavaScript is turned OFF. None of the links on this concept map will
work until it is reactivated.
If you need help turning JavaScript On, click here.
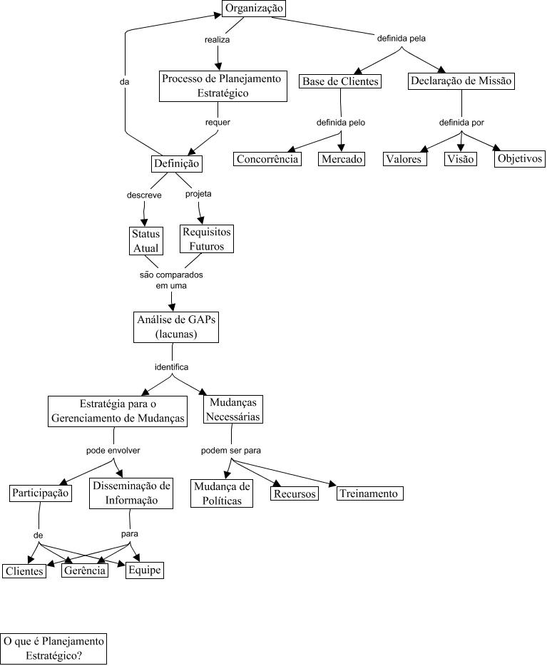
Esse mapa conceitual, produzido no IHMC CmapTools, tem a informação relacionada a: Strategic planningv2, Mudanças Necessárias podem ser para Mudança de Políticas, Participação de Clientes, Status Atual são comparados em uma Análise de GAPs (lacunas), Processo de Planejamento Estratégico requer Definição, Definição da Organização, Participação de Gerência, Participação de Equipe, Mudanças Necessárias podem ser para Treinamento, Análise de GAPs (lacunas) identifica Mudanças Necessárias, Mudanças Necessárias podem ser para Recursos, Organização definida pela Base de Clientes, Declaração de Missão definida por Visão, Estratégia para o Gerenciamento de Mudanças pode envolver Participação, Base de Clientes definida pelo Concorrência, Disseminação de Informação para Gerência, Disseminação de Informação para Clientes, Base de Clientes definida pelo Mercado, Definição projeta Requisitos Futuros, Declaração de Missão definida por Valores, Organização definida pela Declaração de Missão