Warning:
JavaScript is turned OFF. None of the links on this page will work until it is reactivated.
If you need help turning JavaScript On, click here.
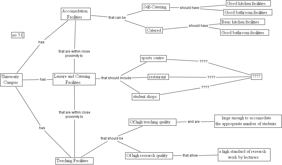
The Concept Map you are trying to access has information related to:
no 51, basic kitchen facilities, student shops, restaurant, sports centre, catered, good bathroom facilities, a high standard of research work by lecturers, large enough to accomodate the appropriate number of students, good kitchen facilities, no 51, ????, of high teaching quality, university campus, of high research quality, good bathroom facilities, accomadation facilities, self-catering, leisure and catering facilities, teaching facilities