Warning:
JavaScript is turned OFF. None of the links on this page will work until it is reactivated.
If you need help turning JavaScript On, click here.
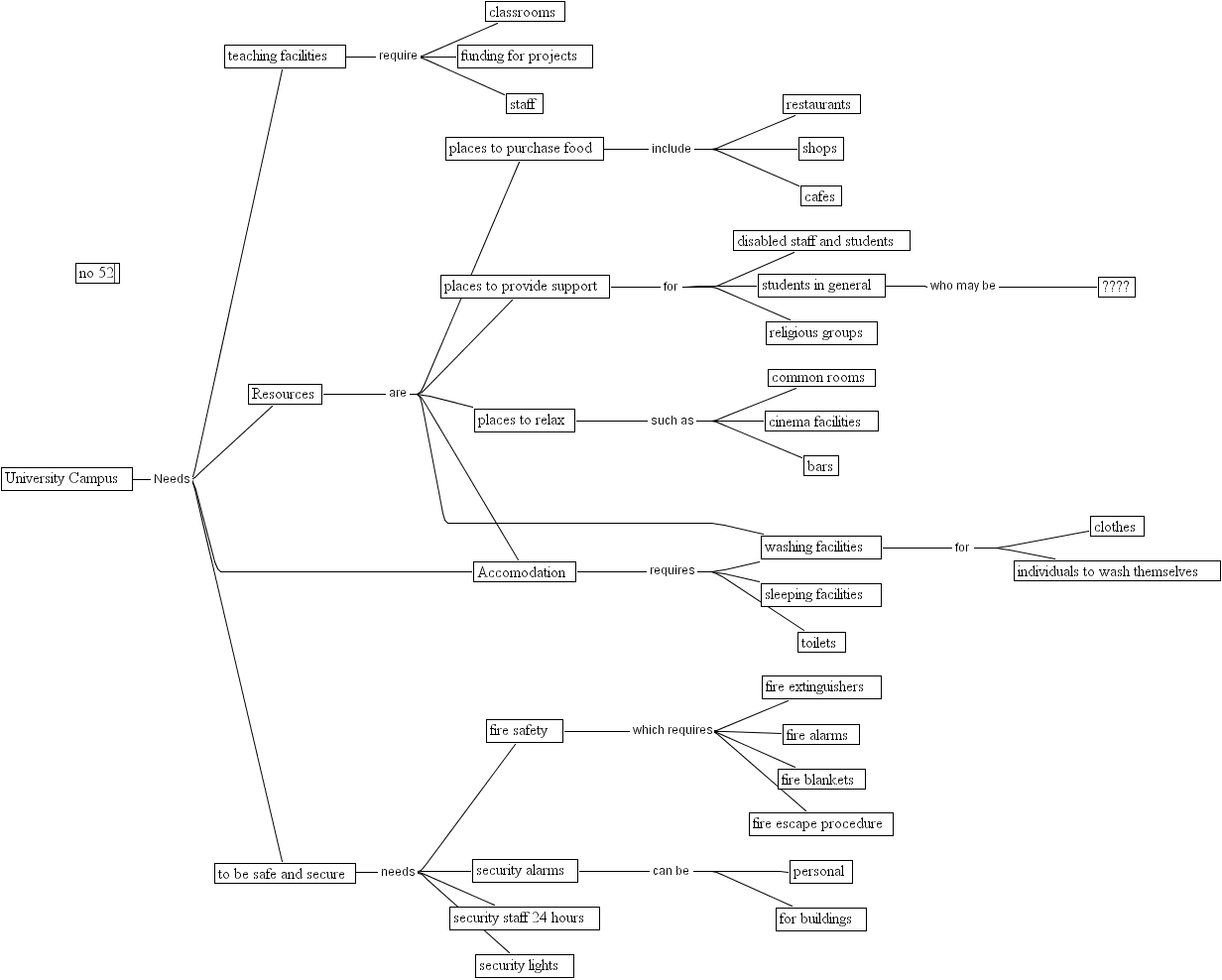
The Concept Map you are trying to access has information related to:
no 52, religious groups, resources, university campus, shops, fire escape procedure, for buildings, bars, washing facilities, toilets, cafes, places to provide support, fire alarms, disabled staff and students, security alarms, places to purchase food, cinema facilities, common rooms, security staff 24 hours, classrooms, teaching facilities, to be safe and secure, fire extinguishers, fire blankets, ????, no 52, students in general, personal, security lights, fire safety , accomodation, staff, clothes, sleeping facilities, funding for projects, places to relax, restaurants, individuals to wash themselves