Warning:
JavaScript is turned OFF. None of the links on this page will work until it is reactivated.
If you need help turning JavaScript On, click here.
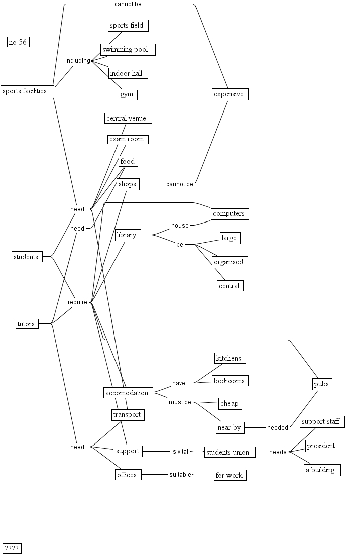
The Concept Map you are trying to access has information related to:
no 56, a building, sports facilities, indoor hall, shops, library, kitchens, large, support staff, president, bedrooms, sports field, offices, ????, students, tutors, pubs, swimming pool, students union, for work, organised, accomodation, exam room, expensive, near by, central, central venue, cheap, transport, support, food, no 56, computers, gym