Warning:
JavaScript is turned OFF. None of the links on this page will work until it is reactivated.
If you need help turning JavaScript On, click here.
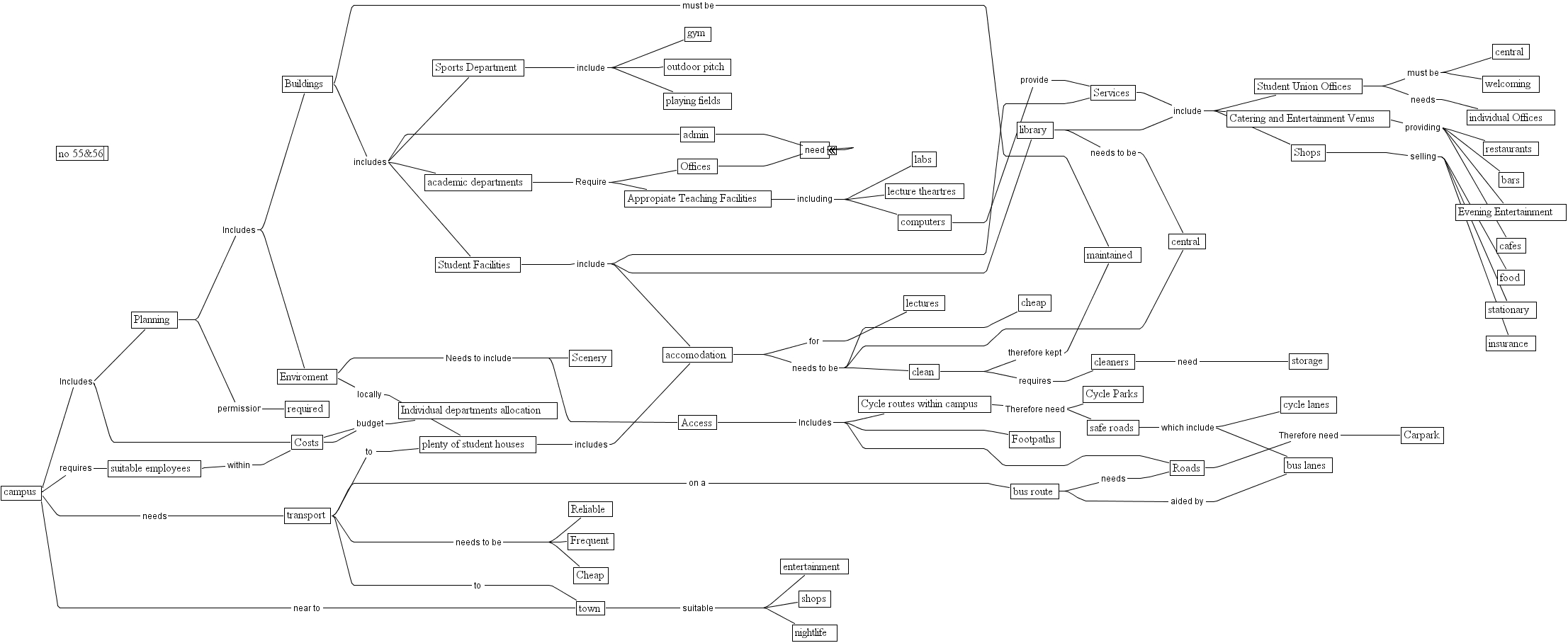
The Concept Map you are trying to access has information related to:
no 55&56, food, library, scenery, bus lanes, cafes, outdoor pitch, buildings, labs, clean, safe roads, footpaths, catering and entertainment venus, access, evening entertainment, accomodation, cleaners, cheap, transport, cycle parks, shops, carpark, insurance, admin, deparmental offices, restaurants, no 55&56, services, nightlife, enviroment, cycle routes within campus, suitable employees, storage, cycle lanes, academic departments, central, stationary, lectures, costs, gym, playing fields, required, appropiate teaching facilities, student union offices, town, central, reliable, bus route, planning, individual offices, campus, shops, sports department, student facilities, bars, welcoming, roads, maintained, computers, lecture theartres, individual departments allocation, offices, frequent, entertainment, plenty of student houses, cheap