Warning:
JavaScript is turned OFF. None of the links on this page will work until it is reactivated.
If you need help turning JavaScript On, click here.
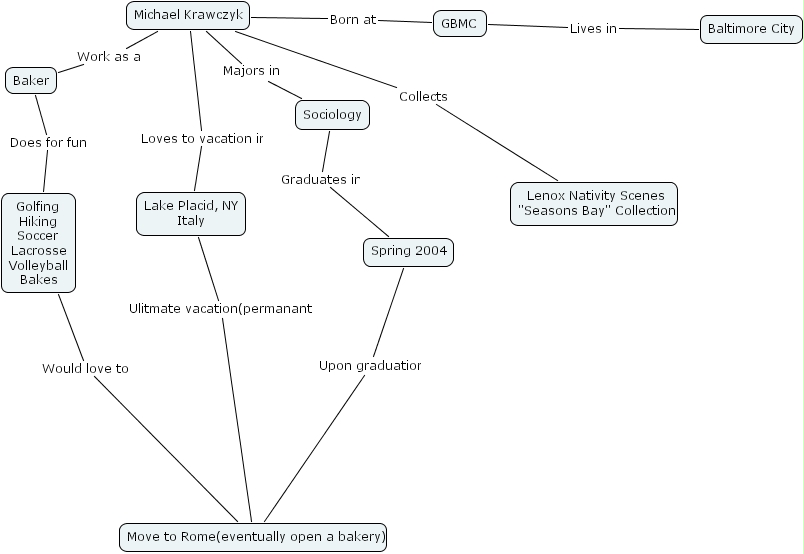
The Concept Map you are trying to access has information related to:
michael krawczyk--info. page, sociology, move to rome(eventually open a bakery), baker, gbmc, lenox nativity scenes seasons bay collection, spring 2004, baltimore city, lake placid, ny italy, michael krawczyk, golfing hiking soccer lacrosse volleyball bakes