WARNING:
JavaScript is turned OFF. None of the links on this concept map will
work until it is reactivated.
If you need help turning JavaScript On, click here.
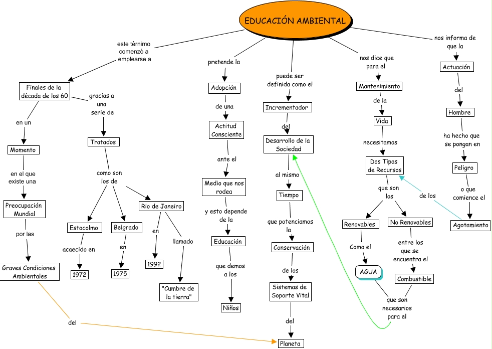
Este Cmap, tiene información relacionada con: EDUCACION AMBIENTAL, Tratados como son los de Rio de Janeiro, Preocupación Mundial por las Graves Condiciones Ambientales, Adopción de una Actitud Consciente, Rio de Janeiro llamado "Cumbre de la tierra", Combustible que son necesarios para el Desarrollo de la Sociedad, AGUA que son necesarios para el Desarrollo de la Sociedad, Agotamiento de los Dos Tipos de Recursos, Estocolmo acaecido en 1972, Tratados como son los de Estocolmo, Incrementador del Desarrollo de la Sociedad, Actitud Consciente ante el Medio que nos rodea, Momento en el que existe una Preocupación Mundial, Actuación del Hombre, Conservación de los Sistemas de Soporte Vital, Educación que demos a los Niños, Tiempo que potenciamos la Conservación, Dos Tipos de Recursos que son los Renovables, Rio de Janeiro en 1992, Mantenimiento de la Vida, Peligro o que comience el Agotamiento