Warning:
JavaScript is turned OFF. None of the links on this page will work until it is reactivated.
If you need help turning JavaScript On, click here.
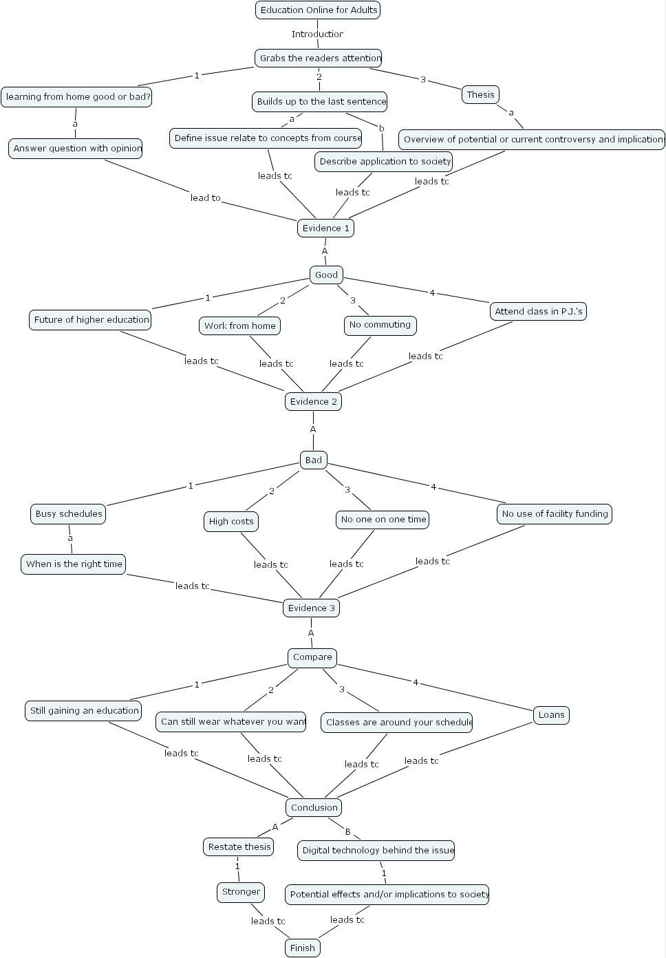
The Concept Map you are trying to access has information related to:
education cmap, digital technology behind the issue, busy schedules, overview of potential or current controversy and implications, can still wear whatever you want, define issue relate to concepts from course, conclusion, learning from home good or bad?, bad, describe application to society, work from home, finish, restate thesis, evidence 2, no use of facility funding, good, future of higher education, grabs the readers attention, evidence 1, answer question with opinion, builds up to the last sentence, potential effects and or implications to society, still gaining an education, loans, classes are around your schedule, compare, education online for adults, when is the right time, no one on one time, stronger, high costs, no commuting, attend class in p.j.'s, evidence 3, thesis