Warning:
JavaScript is turned OFF. None of the links on this page will work until it is reactivated.
If you need help turning JavaScript On, click here.
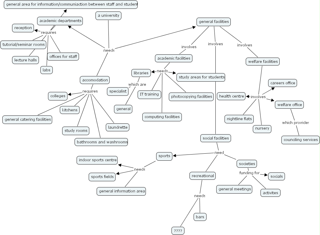
The Concept Map you are trying to access has information related to:
no 03&04, computing facilities, colleges, ????, general facilities, laundrette, social facilities, offices for staff, societies, study rooms, counciling services, sports, general meetings, study areas for students, nightline flats, libraries, kitchens, sports fields, general information area, photocopying facilities, it training, general area for information communiaction between staff and students, reception, general, nursery, academic facilities, a university, welfare office, bars, bathrooms and washrooms, health centre, careers office, activites, lecture halls, general catering facilities, labs, socials, accomodation, tutorial seminar rooms, specialist, recreational, welfare facilities, indoor sports centre, academic departments