Warning:
JavaScript is turned OFF. None of the links on this page will work until it is reactivated.
If you need help turning JavaScript On, click here.
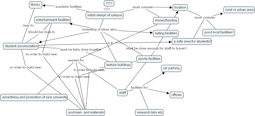
The Concept Map you are trying to access has information related to:
no 08, initial design of campus, lecture buildings, good local facilities?, ????, officies, advertising and promotion of new university, student accomodation, research labs etc, location, entertainment facilities, library, eating facilities, money funding, staff, sports facilities, car parking, workmen and materials, a safe area for students?, rural or urban area