Warning:
JavaScript is turned OFF. None of the links on this page will work until it is reactivated.
If you need help turning JavaScript On, click here.
The Concept Map you are trying to access has information related to:
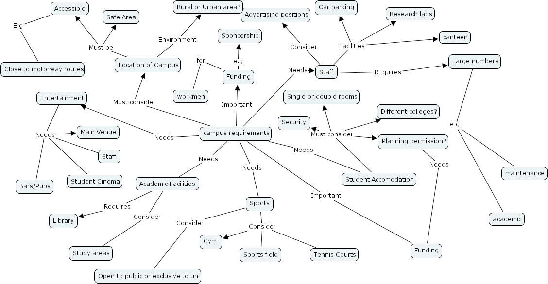
no 07&08, canteen, bars pubs, entertainment, study areas, car parking, funding, single or double rooms, different colleges?, funding, safe area, student accomodation, academic facilities, maintenance, sports field, research labs, planning permission?, open to public or exclusive to uni, campus requirements, main venue, staff, academic, advertising positions, student cinema, library, sports, staff, security, accessible, workmen, tennis courts, close to motorway routes, large numbers, sponcership, rural or urban area?, location of campus, gym