Warning:
JavaScript is turned OFF. None of the links on this page will work until it is reactivated.
If you need help turning JavaScript On, click here.
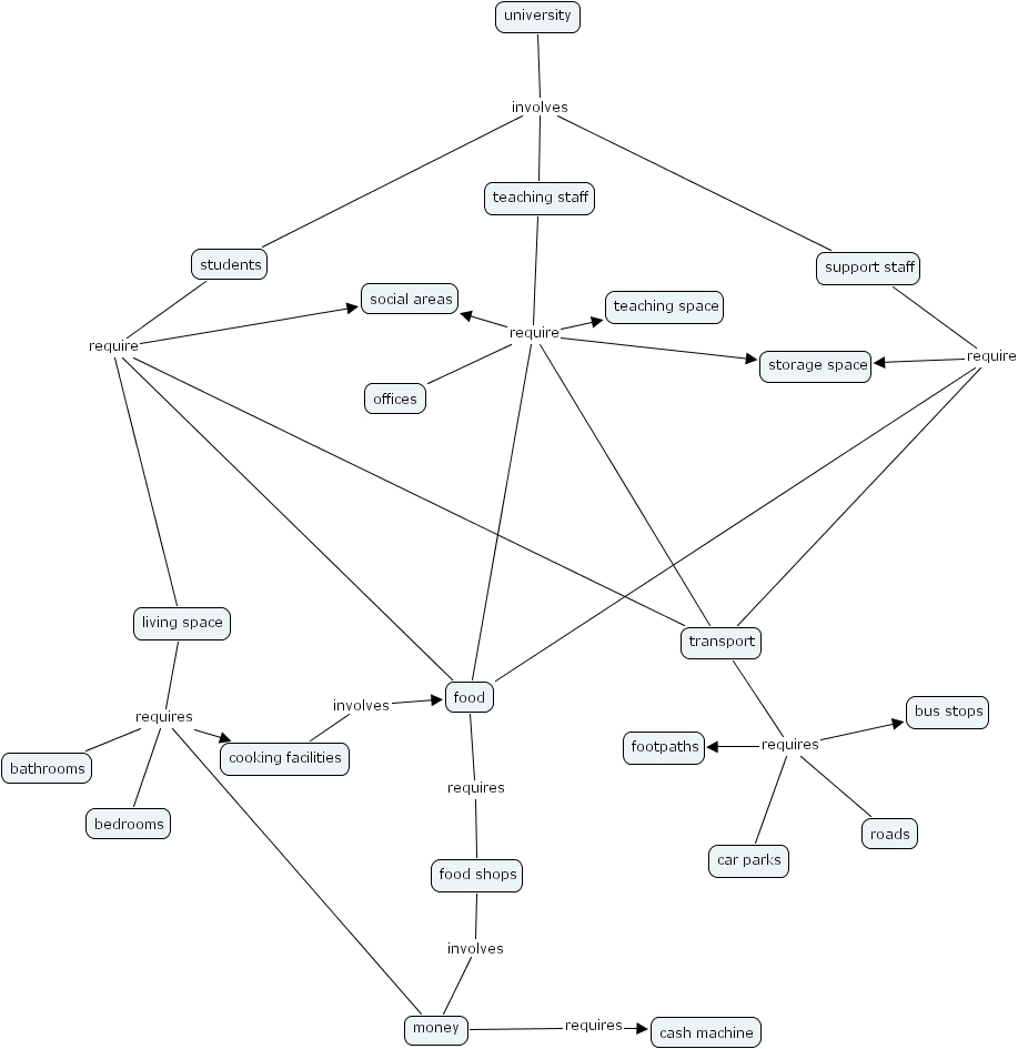
The Concept Map you are trying to access has information related to:
no 09, teaching space, storage space, cash machine, support staff, social areas, money, offices, bedrooms, footpaths, bus stops, living space, transport, university, teaching staff, bathrooms, roads, food shops, cooking facilities, food, car parks, students