Warning:
JavaScript is turned OFF. None of the links on this page will work until it is reactivated.
If you need help turning JavaScript On, click here.
The Concept Map you are trying to access has information related to:
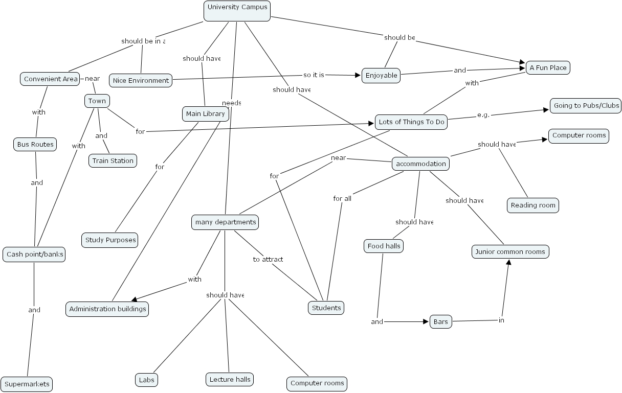
no 15&16, enjoyable, nice environment, cash point banks, many departments, bars, a fun place, labs, accommodation, town, train station, reading room, computer rooms, students, junior common rooms, university campus , lots of things to do, administration buildings, going to pubs clubs, supermarkets, main library, lecture halls, computer rooms, convenient area, bus routes, food halls, study purposes