Warning:
JavaScript is turned OFF. None of the links on this page will work until it is reactivated.
If you need help turning JavaScript On, click here.
The Concept Map you are trying to access has information related to:
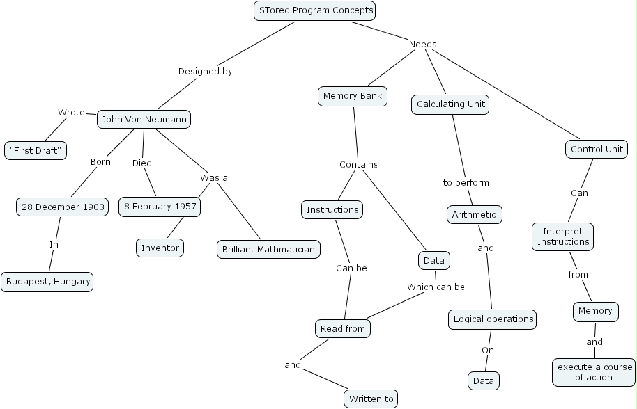
stored program concepts, 28 december 1903, 8 february 1957, inventor, calculating unit, brilliant mathmatician, instructions, execute a course of action, written to, stored program concepts, logical operations, data, data, memory bank, arithmetic, read from, control unit, budapest, hungary, john von neumann, memory, interpret instructions, first draft