Warning:
JavaScript is turned OFF. None of the links on this page will work until it is reactivated.
If you need help turning JavaScript On, click here.
The Concept Map you are trying to access has information related to:
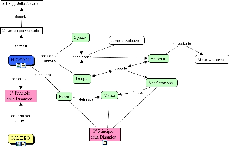
principi dinamica, spazio, newton, moto uniforme, galileo, 2� principio della dinamica, 1� principio della dinamica, accelerazione, tempo, forza, massa, il moto relativo, metodo sperimentale, velocit�, le leggi della natura