Warning:
JavaScript is turned OFF. None of the links on this page will work until it is reactivated.
If you need help turning JavaScript On, click here.
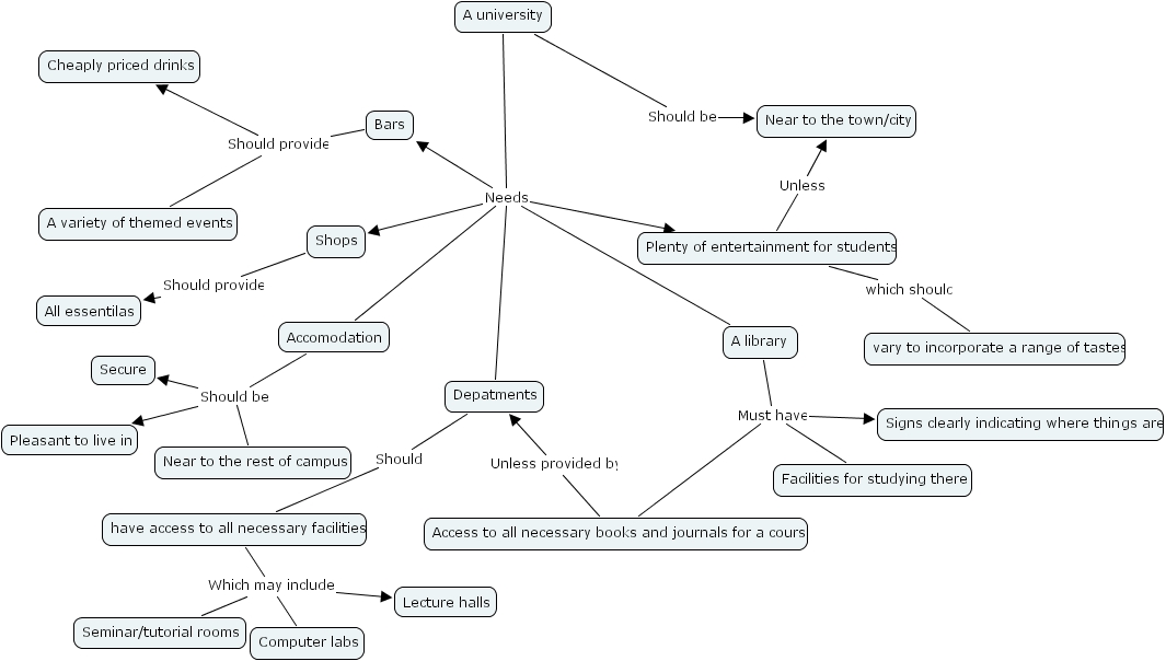
The Concept Map you are trying to access has information related to:
no 29, a library, cheaply priced drinks, lecture halls, a university, a variety of themed events, all essentilas, bars, near to the town city, vary to incorporate a range of tastes, computer labs, depatments, accomodation, near to the rest of campus, seminar tutorial rooms, secure, signs clearly indicating where things are, shops, have access to all necessary facilities, access to all necessary books and journals for a course, facilities for studying there, plenty of entertainment for students, pleasant to live in