Warning:
JavaScript is turned OFF. None of the links on this page will work until it is reactivated.
If you need help turning JavaScript On, click here.
The Concept Map you are trying to access has information related to:
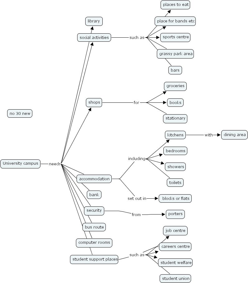
no 30 new, groceries, job centre, stationary, bedrooms, grassy park area, kitchens, shops, showers, library, no 30 new, bus route, security, dining area, computer rooms, university campus, social activities, porters, accommodation, bank, books, toilets, place for bands etc, student welfare, bars, sports centre, blocks or flats, student support places, places to eat, student union, careers centre