Warning:
JavaScript is turned OFF. None of the links on this page will work until it is reactivated.
If you need help turning JavaScript On, click here.
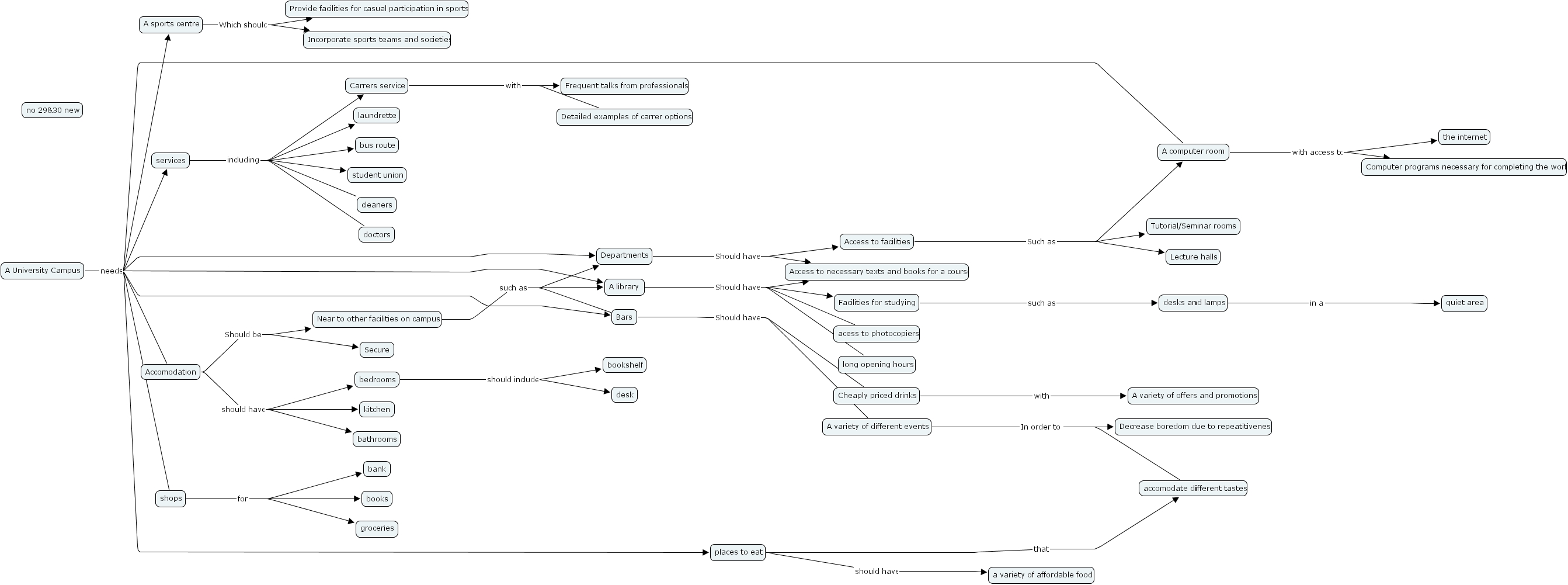
The Concept Map you are trying to access has information related to:
no 29&30 new, long opening hours, desk, bars, quiet area, secure, accomodation, incorporate sports teams and societies, computer programs necessary for completing the work, provide facilities for casual participation in sports, cleaners, a variety of different events, bedrooms, bookshelf, lecture halls, groceries, access to facilities, desks and lamps, a library, the internet, facilities for studying, shops, laundrette, frequent talks from professionals, carrers service, bank, doctors, near to other facilities on campus, acess to photocopiers, no 29&30 new, a computer room, tutorial seminar rooms, departments, a university campus, decrease boredom due to repeatitiveness, a sports centre, places to eat, a variety of offers and promotions, a variety of affordable food, bus route, accomodate different tastes, services, books, cheaply priced drinks, access to necessary texts and books for a course, student union, kitchen, bathrooms, detailed examples of carrer options