Warning:
JavaScript is turned OFF. None of the links on this page will work until it is reactivated.
If you need help turning JavaScript On, click here.
The Concept Map you are trying to access has information related to:
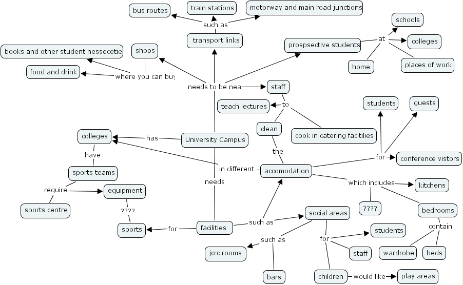
1st, staff, students, jcrc rooms, colleges, sports teams, motorway and main road junctions, conference vistors, places of work, beds, home, teach lectures, shops, books and other student nesseceties, wardrobe, university campus, food and drink, bus routes, colleges, bars, students, schools, cook in catering facitilies, staff, ????, accomodation, social areas, play areas, train stations, equipment, prospsective students, clean, bedrooms, sports, sports centre, kitchens, transport links, guests, children, facilities