Warning:
JavaScript is turned OFF. None of the links on this page will work until it is reactivated.
If you need help turning JavaScript On, click here.
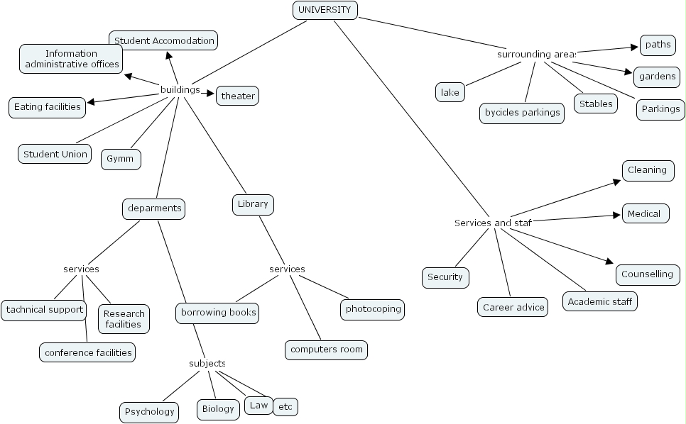
The Concept Map you are trying to access has information related to:
1st 2nd mosen, stables, psychology, student accomodation, paths, student union, tachnical support, borrowing books, eating facilities, academic staff, biology, parkings, photocoping, security, gymm, theater, conference facilities, information administrative offices, library, medical , career advice, cleaning , research facilities, bycicles parkings, law, lake, university, counselling , deparments, computers room, etc, gardens