Warning:
JavaScript is turned OFF. None of the links on this page will work until it is reactivated.
If you need help turning JavaScript On, click here.
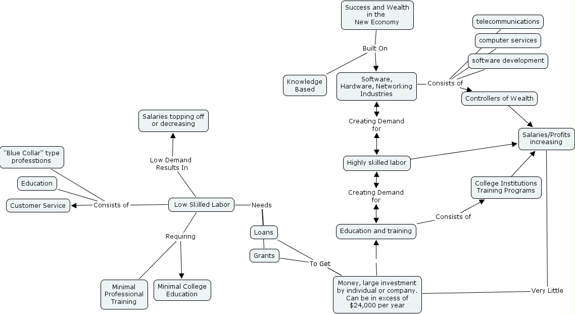
The Concept Map you are trying to access has information related to:
new economy, customer service, telecommunications, money, large investment by individual or company. can be in excess of $24,000 per year, software, hardware, networking industries, grants, salaries profits increasing, college institutions training programs, computer services, highly skilled labor, software development, minimal professional training, knowledge based, minimal college education, education, loans, salaries topping off or decreasing, low skilled labor, blue collar type professtions, success and wealth in the new economy, controllers of wealth, education and training