Warning:
JavaScript is turned OFF. None of the links on this page will work until it is reactivated.
If you need help turning JavaScript On, click here.
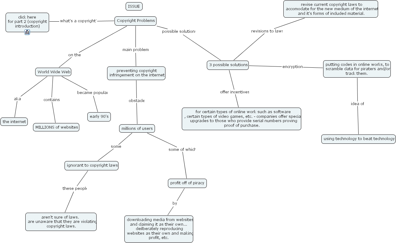
The Concept Map you are trying to access has information related to:
copyright cmap, downloading media from websites and claiming it as their own... deilberately reproducing websites as their own and making profit, etc., millions of websites, using technology to beat technology., profit off of piracy, the internet, ignorant to copyright laws, 3 possible solutions, preventing copyright infringement on the internet, issue, copyright problems, early 90's, click here for part 2 (copyright introduction), for certain types of online work such as software , certain types of video games, etc. - companies offer special upgrades to those who provide serial numbers proving proof of purchase., world wide web, putting codes in online works, to scramble data for piraters and or track them., revise current copyright laws to accomodate for the new medium of the internet and it's forms of included material., aren't sure of laws. are unaware that they are violating copyright laws., millions of users