Warning:
JavaScript is turned OFF. None of the links on this page will work until it is reactivated.
If you need help turning JavaScript On, click here.
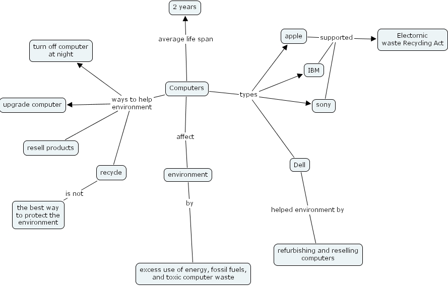
The Concept Map you are trying to access has information related to:
computers, upgrade computer, electornic waste recycling act, apple, resell products, dell, the best way to protect the environment, excess use of energy, fossil fuels, and toxic computer waste, environment, computers, ibm, refurbishing and reselling computers, sony, recycle, 2 years, turn off computer at night