Warning:
JavaScript is turned OFF. None of the links on this page will work until it is reactivated.
If you need help turning JavaScript On, click here.
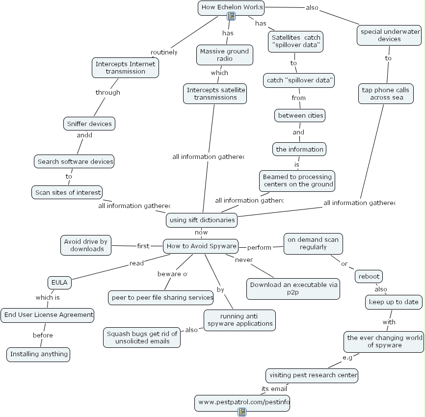
The Concept Map you are trying to access has information related to:
spyware, visiting pest research center, avoid drive by downloads, tap phone calls across sea, end user license agreement, satellites catch spillover data , search software devices, keep up to date , how to avoid spyware, intercepts satellite transmissions, download an executable via p2p, using sift dictionaries, the ever changing world of spyware, reboot, www.pestpatrol.com pestinfo, intercepts internet transmission, squash bugs get rid of unsolicited emails, massive ground radio, how echelon works, sniffer devices, installing anything, on demand scan regularly, the information, catch spillover data , beamed to processing centers on the ground, running anti spyware applications , scan sites of interest, eula, between cities, peer to peer file sharing services, special underwater devices