Warning:
JavaScript is turned OFF. None of the links on this page will work until it is reactivated.
If you need help turning JavaScript On, click here.
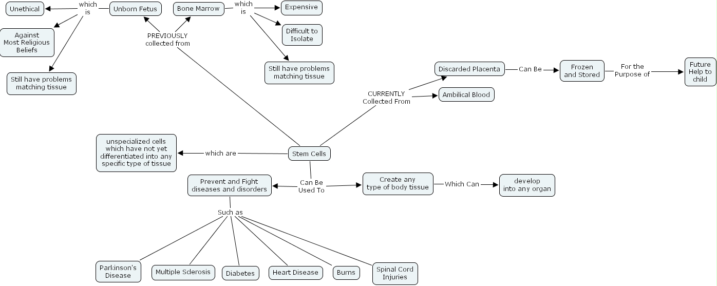
The Concept Map you are trying to access has information related to:
stem cell collection, still have problems matching tissue, burns, discarded placenta, unborn fetus, against most religious beliefs, difficult to isolate, stem cells, spinal cord injuries, multiple sclerosis, prevent and fight diseases and disorders, bone marrow, expensive, create any type of body tissue, unspecialized cells which have not yet differentiated into any specific type of tissue, future help to child, ambilical blood, parkinson's disease, diabetes, still have problems matching tissue, heart disease, frozen and stored, unethical, develop into any organ