Warning:
JavaScript is turned OFF. None of the links on this page will work until it is reactivated.
If you need help turning JavaScript On, click here.
The Concept Map you are trying to access has information related to:
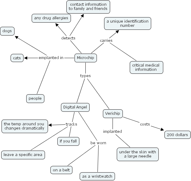
microchip, on a belt, if you fall, as a wristwatch, cats, under the skin with a large needle, people, any drug allergies, verichip, the temp around you changes dramatically, dogs, contact information to family and friends, digital angel, critical medical information , a unique identification number, leave a specific area, 200 dollars, microchip