Warning:
JavaScript is turned OFF. None of the links on this page will work until it is reactivated.
If you need help turning JavaScript On, click here.
The Concept Map you are trying to access has information related to:
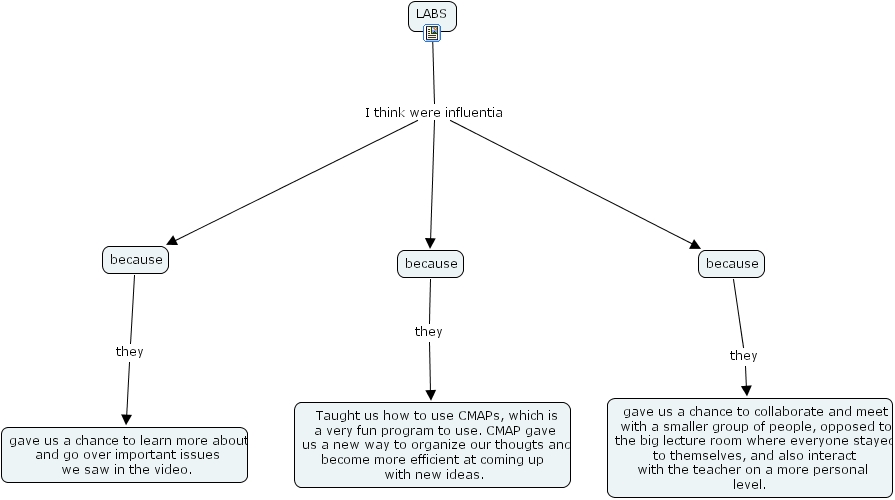
labs, because, gave us a chance to learn more about and go over important issues we saw in the video., because, gave us a chance to collaborate and meet with a smaller group of people, opposed to the big lecture room where everyone stayed to themselves, and also interact with the teacher on a more personal level., taught us how to use cmaps, which is a very fun program to use. cmap gave us a new way to organize our thougts and become more efficient at coming up with new ideas., because, labs