Warning:
JavaScript is turned OFF. None of the links on this page will work until it is reactivated.
If you need help turning JavaScript On, click here.
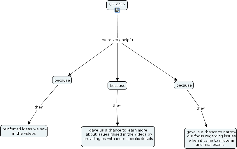
The Concept Map you are trying to access has information related to:
quizzes, quizzes, because, gave is a chance to narrow our focus regarding issues when it came to midterm and final exams., reinforced ideas we saw in the videos, gave us a chance to learn more about issues raised in the videos by providing us with more specific details. , because, because