Warning:
JavaScript is turned OFF. None of the links on this page will work until it is reactivated.
If you need help turning JavaScript On, click here.
The Concept Map you are trying to access has information related to:
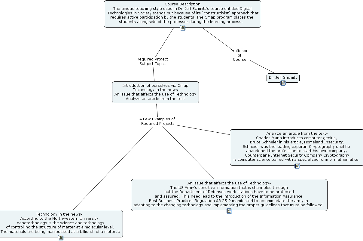
final cmap, course description the unique teaching style used in dr. jeff schmitt�s course entitled digital technologies in society stands out because of its �constructivist� approach that requires active participation by the students. the cmap program places the students along side of the professor during the learning process. , introduction of ourselves via cmap technology in the news an issue that affects the use of technology analyze an article from the text, an issue that affects the use of technology- the us army�s sensitive information that is channeled through out the department of defenses work stations have to be protected and assured. this need lead to the introduction of the information assurance best business practices regulation ar 25-2 manifested to accommodate the army in adapting to the changing technology and implementing the proper guidelines that must be followed. , technology in the news- according to the northwestern university, nanotechnology is the science and technology of controlling the structure of matter at a molecular level. the materials are being manipulated at a billionth of a meter, a, dr. jeff shcmitt, analyze an article from the text- charles mann introduces computer genius, bruce schneier in his article, homeland insecurity. schneier was the leading expertin cryptography until he abandoned the profession to start his own company, counterpane internet security company cryptography is computer science paired with a specialized form of mathematics.