Warning:
JavaScript is turned OFF. None of the links on this page will work until it is reactivated.
If you need help turning JavaScript On, click here.
The Concept Map you are trying to access has information related to:
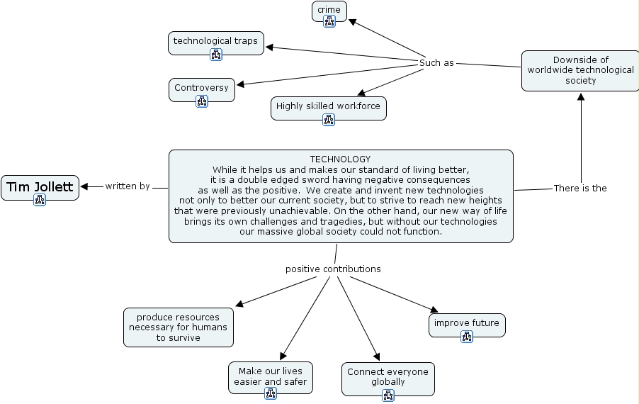
summary, downside of worldwide technological society, crime, technological traps, technology while it helps us and makes our standard of living better, it is a double edged sword having negative consequences as well as the positive. we create and invent new technologies not only to better our current society, but to strive to reach new heights that were previously unachievable. on the other hand, our new way of life brings its own challenges and tragedies, but without our technologies our massive global society could not function., improve future, tim jollett, produce resources necessary for humans to survive, connect everyone globally, controversy, make our lives easier and safer, highly skilled workforce