Warning:
JavaScript is turned OFF. None of the links on this page will work until it is reactivated.
If you need help turning JavaScript On, click here.
The Concept Map you are trying to access has information related to:
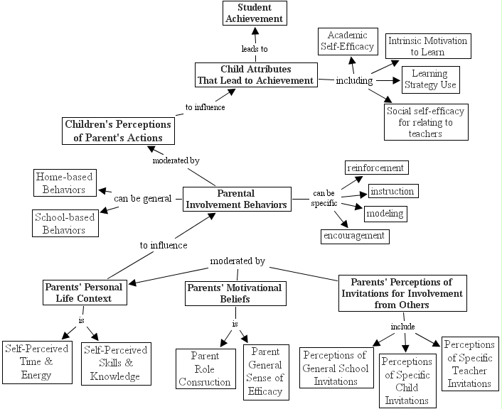
hds model sept 03, social self-efficacy for relating to teachers, school-based behaviors, parent general sense of efficacy, self-perceived time & energy, child attributes that lead to achievement, reinforcement, parents' perceptions of invitations for involvement from others, perceptions of specific teacher invitations, home-based behaviors, perceptions of specific child invitations, self-perceived skills & knowledge , parental involvement behaviors, modeling, instruction, intrinsic motivation to learn, parent role consruction, parents' motivational beliefs, learning strategy use, encouragement, children's perceptions of parent's actions, student achievement, perceptions of general school invitations, parents' personal life context, academic self-efficacy