Warning:
JavaScript is turned OFF. None of the links on this page will work until it is reactivated.
If you need help turning JavaScript On, click here.
The Concept Map you are trying to access has information related to:
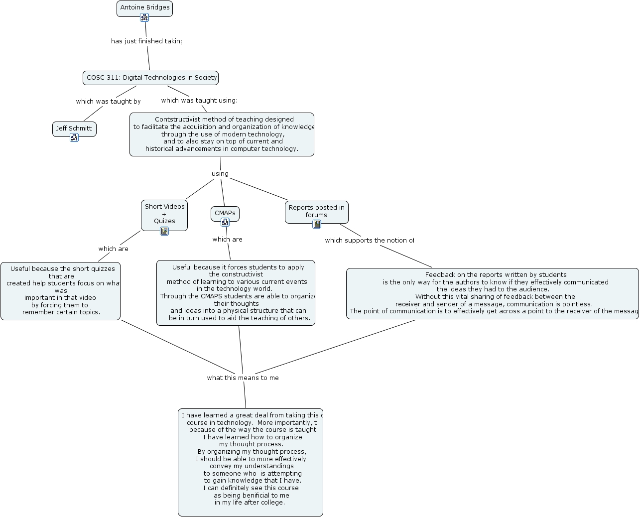
final summary, feedback on the reports written by students is the only way for the authors to know if they effectively communicated the ideas they had to the audience. without this vital sharing of feedback between the receiver and sender of a message, communication is pointless. the point of communication is to effectively get across a point to the receiver of the message., cmaps, useful because the short quizzes that are created help students focus on what was important in that video by forcing them to remember certain topics., contstructivist method of teaching designed to facilitate the acquisition and organization of knowledge through the use of modern technology, and to also stay on top of current and historical advancements in computer technology. , i have learned a great deal from taking this c course in technology. more importantly, t because of the way the course is taught i have learned how to organize my thought process. by organizing my thought process, i should be able to more effectively convey my understandings to someone who is attempting to gain knowledge that i have. i can definitely see this course as being benificial to me in my life after college. , antoine bridges, short videos quizes, useful because it forces students to apply the constructivist method of learning to various current events in the technology world. through the cmaps students are able to organize their thoughts and ideas into a physical structure that can be in turn used to aid the teaching of others., cosc 311 digital technologies in society, jeff schmitt, reports posted in forums