Warning:
JavaScript is turned OFF. None of the links on this page will work until it is reactivated.
If you need help turning JavaScript On, click here.
The Concept Map you are trying to access has information related to:
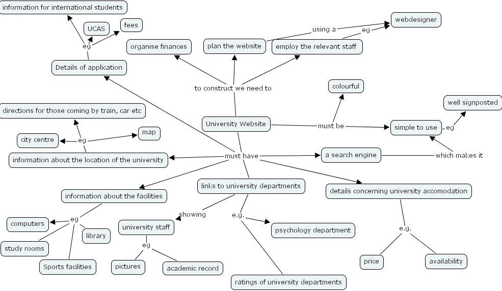
no 05&06, organise finances, library, sports facilities, directions for those coming by train, car etc, information about the facilities, details concerning university accomodation, city centre, computers, academic record, university website, psychology department, simple to use, map, availability, price, employ the relevant staff , university staff, pictures, ucas, study rooms, colourful, fees, information for international students, a search engine, information about the location of the university, plan the website, links to university departments, webdesigner, details of application, ratings of university departments, well signposted