Warning:
JavaScript is turned OFF. None of the links on this page will work until it is reactivated.
If you need help turning JavaScript On, click here.
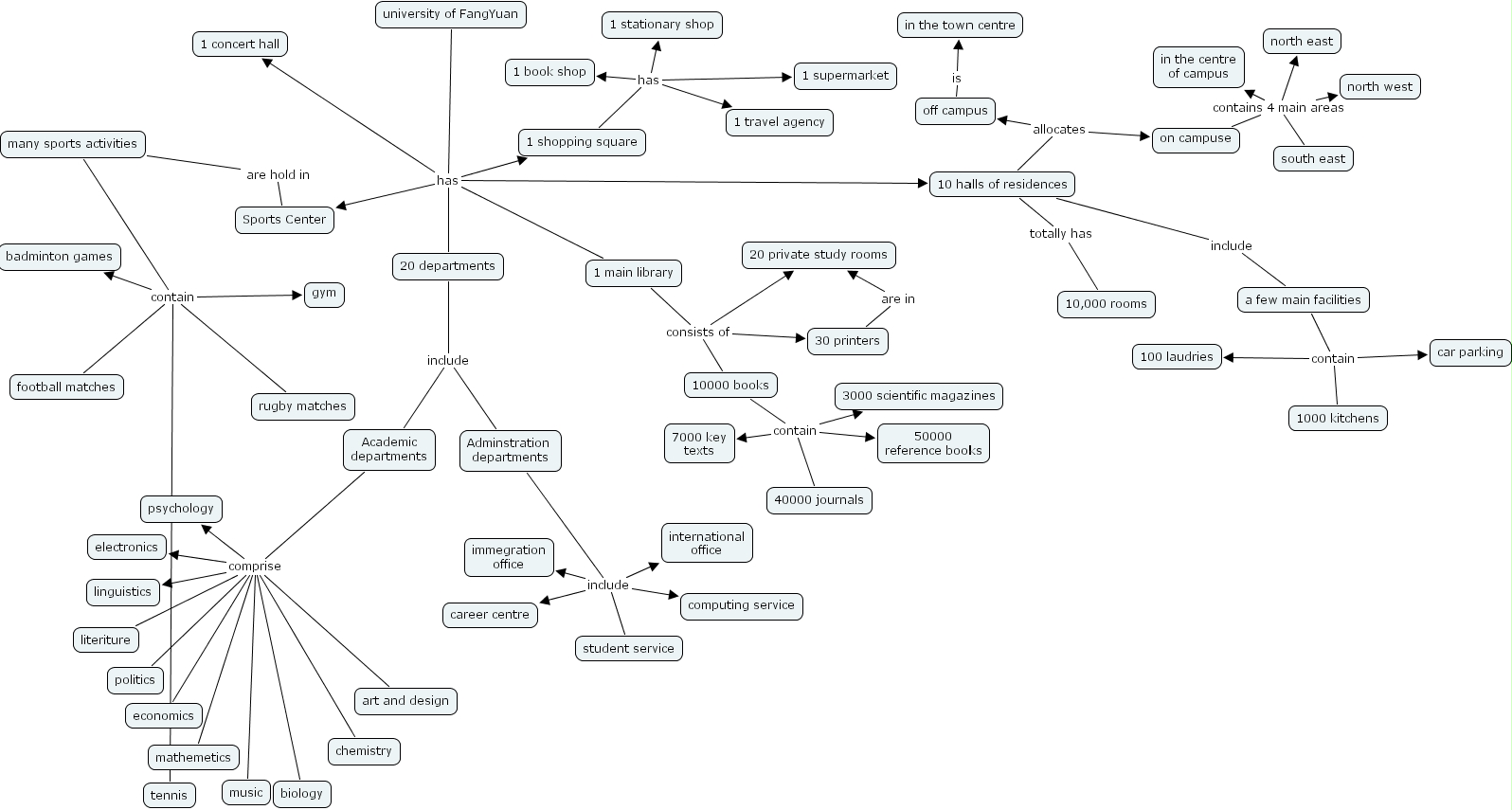
The Concept Map you are trying to access has information related to:
10 halls of residences allocates on campuse, 10 halls of residences allocates off campus, 30 printers are in 20 private study rooms, a few main facilities contain 1000 kitchens, a few main facilities contain 100 laudries, a few main facilities contain car parking, off campus is in the town centre, 10 halls of residences include a few main facilities, on campuse contains 4 main areas north west, on campuse contains 4 main areas south east, on campuse contains 4 main areas in the centre of campus, on campuse contains 4 main areas north east, 1 main library consists of 30 printers, 1 main library consists of 10000 books, 1 main library consists of 20 private study rooms, university of FangYuan has 1 shopping square, university of FangYuan has 20 departments, university of FangYuan has 1 concert hall, university of FangYuan has 1 main library, university of FangYuan has Sports Center, university of FangYuan has 10 halls of residences, many sports activities are hold in Sports Center, 20 departments include Adminstration departments, 20 departments include Academic departments, many sports activities contain football matches, many sports activities contain rugby matches, many sports activities contain gym, many sports activities contain badminton games, many sports activities contain tennis, 10000 books contain 3000 scientific magazines, 10000 books contain 40000 journals, 10000 books contain 7000 key texts, 10000 books contain 50000 reference books, 10 halls of residences totally has 10,000 rooms, Academic departments comprise linguistics, Academic departments comprise music, Academic departments comprise politics, Academic departments comprise biology, Academic departments comprise mathemetics, Academic departments comprise psychology, Academic departments comprise art and design, Academic departments comprise literiture, Academic departments comprise chemistry, Academic departments comprise electronics, Academic departments comprise economics, Adminstration departments include computing service, Adminstration departments include international office, Adminstration departments include immegration office, Adminstration departments include career centre, Adminstration departments include student service, 1 shopping square has 1 book shop, 1 shopping square has 1 stationary shop, 1 shopping square has 1 supermarket, 1 shopping square has 1 travel agency