Warning:
JavaScript is turned OFF. None of the links on this page will work until it is reactivated.
If you need help turning JavaScript On, click here.
The Concept Map you are trying to access has information related to:
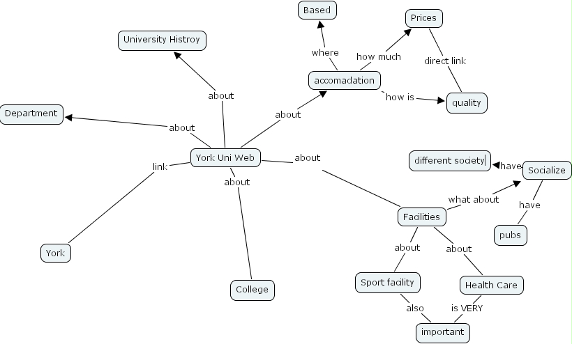
accomadation how is quality, York Uni Web about University Histroy, Facilities about Sport facility, Socialize have pubs, York Uni Web link York, Facilities about Health Care, Health Care is VERY important, York Uni Web about Department, Sport facility also important, accomadation how much Prices, York Uni Web about accomadation, York Uni Web about Facilities, Socialize have different society, York Uni Web about College, Prices direct link quality, Facilities what about Socialize, accomadation where Based