Warning:
JavaScript is turned OFF. None of the links on this page will work until it is reactivated.
If you need help turning JavaScript On, click here.
The Concept Map you are trying to access has information related to:
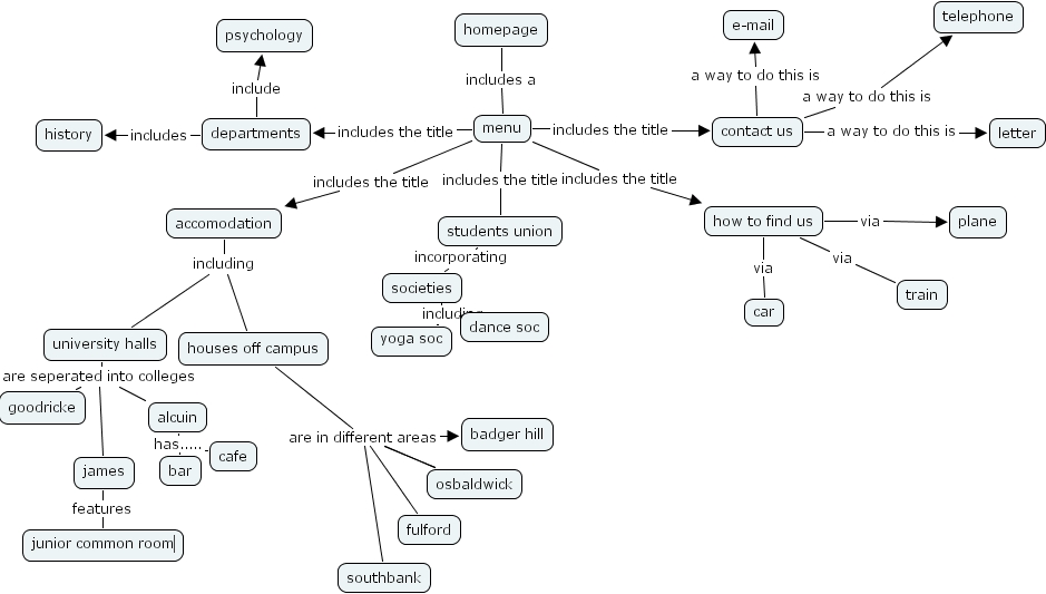
menu includes the title contact us, menu includes the title departments, contact us a way to do this is telephone, homepage includes a menu, how to find us via train, accomodation including houses off campus, accomodation including university halls, menu includes the title students union, how to find us via car, menu includes the title accomodation, university halls are seperated into colleges alcuin, university halls are seperated into colleges goodricke, university halls are seperated into colleges james, departments include psychology, students union incorporating societies, how to find us via plane, houses off campus are in different areas osbaldwick, houses off campus are in different areas fulford, houses off campus are in different areas southbank, houses off campus are in different areas osbaldwick, houses off campus are in different areas badger hill, societies including dance soc, societies including yoga soc, contact us a way to do this is e-mail, contact us a way to do this is letter, menu includes the title how to find us, alcuin has..... bar, alcuin has..... cafe, departments includes history, james features junior common room