Warning:
JavaScript is turned OFF. None of the links on this page will work until it is reactivated.
If you need help turning JavaScript On, click here.
The Concept Map you are trying to access has information related to:
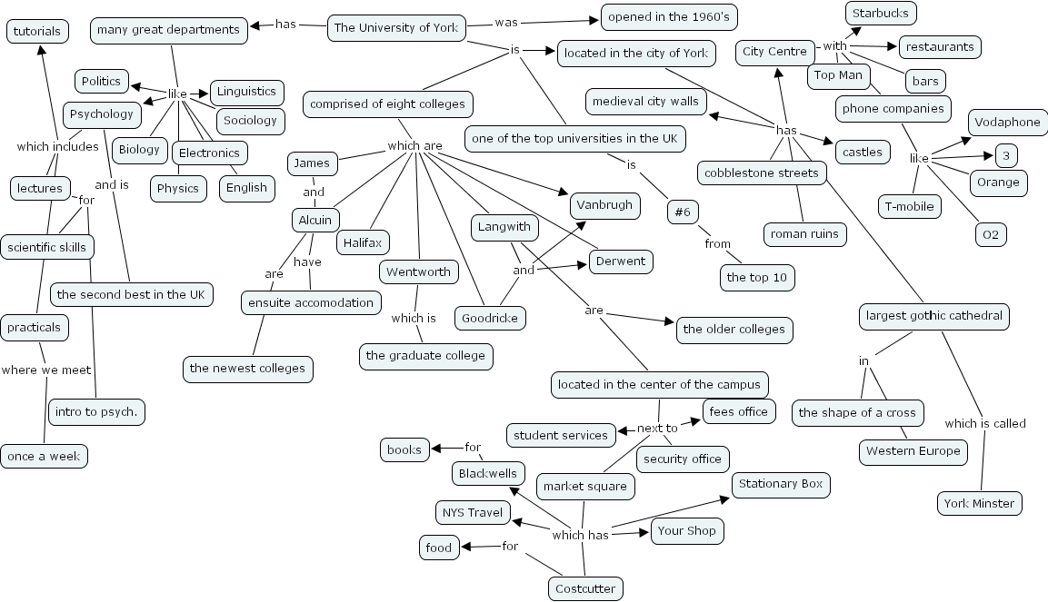
Alcuin are the newest colleges, located in the city of York has roman ruins, located in the city of York has City Centre, located in the city of York has largest gothic cathedral, located in the city of York has cobblestone streets, located in the city of York has medieval city walls, located in the city of York has castles, market square which has NYS Travel, market square which has Costcutter, market square which has Blackwells, market square which has Your Shop, market square which has Stationary Box, largest gothic cathedral in Western Europe, largest gothic cathedral in the shape of a cross, one of the top universities in the UK is #6, practicals where we meet once a week, many great departments like Politics, many great departments like Psychology, many great departments like Linguistics, many great departments like English, many great departments like Electronics, many great departments like Physics, many great departments like Biology, many great departments like Sociology, City Centre with restaurants, City Centre with Top Man, City Centre with phone companies, City Centre with Starbucks, City Centre with bars, Alcuin have ensuite accomodation, Psychology which includes tutorials, Psychology which includes practicals, Psychology which includes lectures, James and Alcuin, located in the center of the campus next to student services, located in the center of the campus next to security office, located in the center of the campus next to fees office, located in the center of the campus next to market square, comprised of eight colleges which are Alcuin, comprised of eight colleges which are Langwith, comprised of eight colleges which are Goodricke, comprised of eight colleges which are Derwent, comprised of eight colleges which are Vanbrugh, comprised of eight colleges which are Halifax, comprised of eight colleges which are Wentworth, The University of York was opened in the 1960's, Langwith and Goodricke, Langwith and Derwent, Langwith and Vanbrugh, Wentworth which is the graduate college, phone companies like 3, phone companies like Orange, phone companies like O2, phone companies like Vodaphone, phone companies like T-mobile, Blackwells for books, largest gothic cathedral which is called York Minster, James which are Alcuin, James which are Langwith, James which are Goodricke, James which are Derwent, James which are Vanbrugh, James which are Halifax, James which are Wentworth, Psychology and is the second best in the UK, Langwith are the older colleges, Langwith are located in the center of the campus, Costcutter for food, #6 from the top 10, lectures for intro to psych., lectures for scientific skills, The University of York has many great departments, The University of York is one of the top universities in the UK, The University of York is located in the city of York, The University of York is comprised of eight colleges