Warning:
JavaScript is turned OFF. None of the links on this page will work until it is reactivated.
If you need help turning JavaScript On, click here.
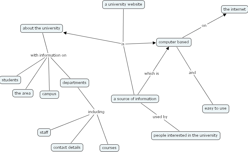
The Concept Map you are trying to access has information related to:
a source of information used by people interested in the university, departments including staff, departments including contact details, departments including courses, a university website is about the university, a university website is computer based, a university website is a source of information, a source of information which is ????, computer based on the internet, computer based and easy to use, about the university with information on the area, about the university with information on campus, about the university with information on departments, about the university with information on students