Warning:
JavaScript is turned OFF. None of the links on this page will work until it is reactivated.
If you need help turning JavaScript On, click here.
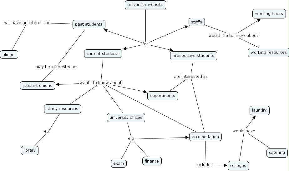
The Concept Map you are trying to access has information related to:
past students may be interested in student unions, colleges would have laundry, colleges would have catering, university offices e.g. finance, university offices e.g. accomodation, university offices e.g. exam, current students wants to know about study resources, current students wants to know about departments, current students wants to know about accomodation, current students wants to know about student unions, current students wants to know about university offices, prospective students are interested in departments, prospective students are interested in accomodation, university website for prospective students, university website for current students, university website for past students, university website for staffs, staffs would like to know about working hours, staffs would like to know about working resources, accomodation includes colleges, study resources e.g. library, past students will have an interest on almuni