Warning:
JavaScript is turned OFF. None of the links on this page will work until it is reactivated.
If you need help turning JavaScript On, click here.
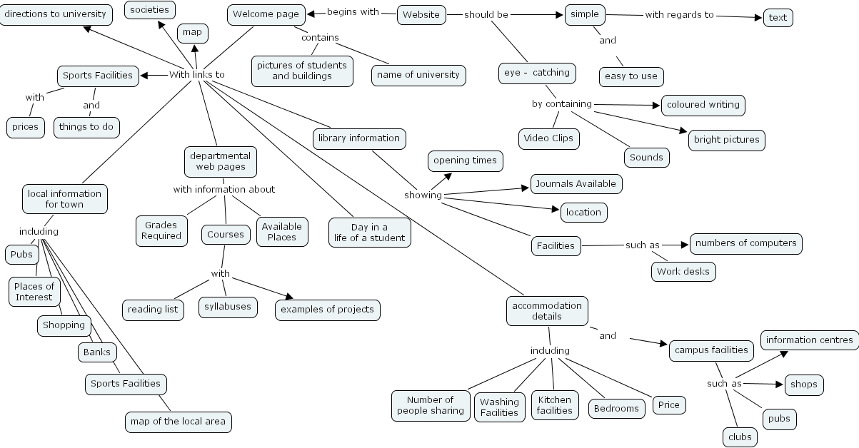
The Concept Map you are trying to access has information related to:
departmental web pages with information about Grades Required, departmental web pages with information about Available Places, departmental web pages with information about Courses, Sports Facilities and things to do, simple with regards to text, Website begins with Welcome page, Facilities such as Work desks, Facilities such as numbers of computers, Sports Facilities with prices, simple and easy to use, Welcome page With links to Day in a life of a student, Welcome page With links to societies, Welcome page With links to Sports Facilities, Welcome page With links to accommodation details, Welcome page With links to departmental web pages, Welcome page With links to map, Welcome page With links to library information, Welcome page With links to local information for town, Welcome page With links to directions to university, accommodation details and campus facilities, campus facilities such as clubs, campus facilities such as shops, campus facilities such as information centres, campus facilities such as pubs, library information showing Journals Available, library information showing opening times, library information showing location, library information showing Facilities, Welcome page contains pictures of students and buildings, Welcome page contains name of university, eye - catching by containing Sounds, eye - catching by containing bright pictures, eye - catching by containing coloured writing, eye - catching by containing Video Clips, Website should be eye - catching, Website should be simple, local information for town including Places of Interest, local information for town including Banks, local information for town including map of the local area, local information for town including Shopping, local information for town including Sports Facilities, local information for town including Pubs, Courses with reading list, Courses with syllabuses, Courses with examples of projects, accommodation details including Number of people sharing, accommodation details including Bedrooms, accommodation details including Price, accommodation details including Kitchen facilities, accommodation details including Washing Facilities