Warning:
JavaScript is turned OFF. None of the links on this page will work until it is reactivated.
If you need help turning JavaScript On, click here.
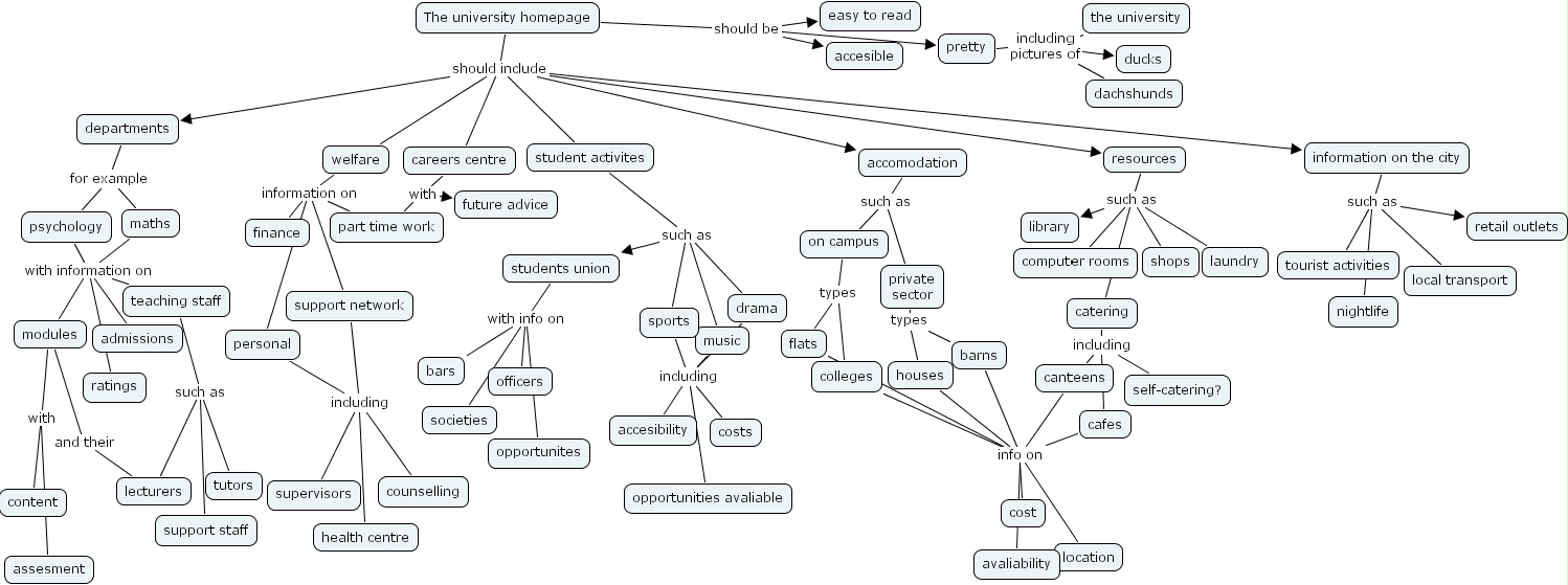
The Concept Map you are trying to access has information related to:
welfare information on personal, welfare information on finance, welfare information on part time work, welfare information on support network, houses info on avaliability, houses info on location, houses info on cost, psychology with information on modules, psychology with information on admissions, psychology with information on teaching staff, psychology with information on ratings, departments for example psychology, departments for example maths, resources such as computer rooms, resources such as library, resources such as catering, resources such as shops, resources such as laundry, modules with content, modules with assesment, barns info on avaliability, barns info on location, barns info on cost, private sector types houses, private sector types barns, sports including accesibility, sports including opportunities avaliable, sports including costs, modules and their lecturers, careers centre with part time work, careers centre with future advice, student activites such as drama, student activites such as students union, student activites such as sports, student activites such as music, maths with information on modules, maths with information on admissions, maths with information on teaching staff, maths with information on ratings, colleges info on avaliability, colleges info on location, colleges info on cost, catering including canteens, catering including self-catering?, catering including cafes, pretty including pictures of dachshunds, pretty including pictures of ducks, pretty including pictures of the university, information on the city such as tourist activities, information on the city such as retail outlets, information on the city such as nightlife, information on the city such as local transport, drama including accesibility, drama including opportunities avaliable, drama including costs, teaching staff such as lecturers, teaching staff such as tutors, teaching staff such as support staff, The university homepage should be accesible, The university homepage should be easy to read, The university homepage should be pretty, support network including supervisors, support network including counselling, support network including health centre, The university homepage should include resources, The university homepage should include welfare, The university homepage should include student activites, The university homepage should include careers centre, The university homepage should include information on the city, The university homepage should include accomodation, The university homepage should include departments, flats info on avaliability, flats info on location, flats info on cost, personal including supervisors, personal including counselling, personal including health centre, students union with info on societies, students union with info on bars, students union with info on officers, students union with info on opportunites, music including accesibility, music including opportunities avaliable, music including costs, canteens info on avaliability, canteens info on location, canteens info on cost, accomodation such as on campus, accomodation such as private sector, cafes info on avaliability, cafes info on location, cafes info on cost, on campus types flats, on campus types colleges