Warning:
JavaScript is turned OFF. None of the links on this page will work until it is reactivated.
If you need help turning JavaScript On, click here.
The Concept Map you are trying to access has information related to:
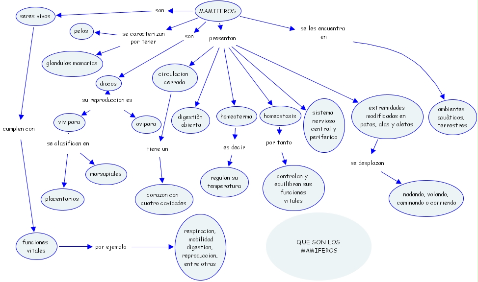
MAMIFEROS son seres vivos, extremidades modificadas en patas, alas y aletas se desplazan nadando, volando, caminando o corriendo, vivipara se clasifican en marsupiales, vivipara se clasifican en placentarios, homeostasis por tanto controlan y equilibran sus funciones vitales, MAMIFEROS se caracterizan por tener pelos, MAMIFEROS se caracterizan por tener glandulas mamarias, diocos su reproduccion es vivipara, diocos su reproduccion es ovipara, MAMIFEROS son diocos, homeoterma es decir regulan su temperatura, seres vivos cumplen con funciones vitales, MAMIFEROS presentan digesti�n abierta, MAMIFEROS presentan extremidades modificadas en patas, alas y aletas, MAMIFEROS presentan sistema nervioso central y periferico, MAMIFEROS presentan homeoterma, MAMIFEROS presentan homeostasis, MAMIFEROS presentan circulacion cerrada, funciones vitales por ejemplo respiracion, mobilidad digestion, reproduccion, entre otras, MAMIFEROS se les encuentra en ambientes acu�ticos, terrestres, circulacion cerrada tiene un corazon con cuatro cavidades