Warning:
JavaScript is turned OFF. None of the links on this page will work until it is reactivated.
If you need help turning JavaScript On, click here.
The Concept Map you are trying to access has information related to:
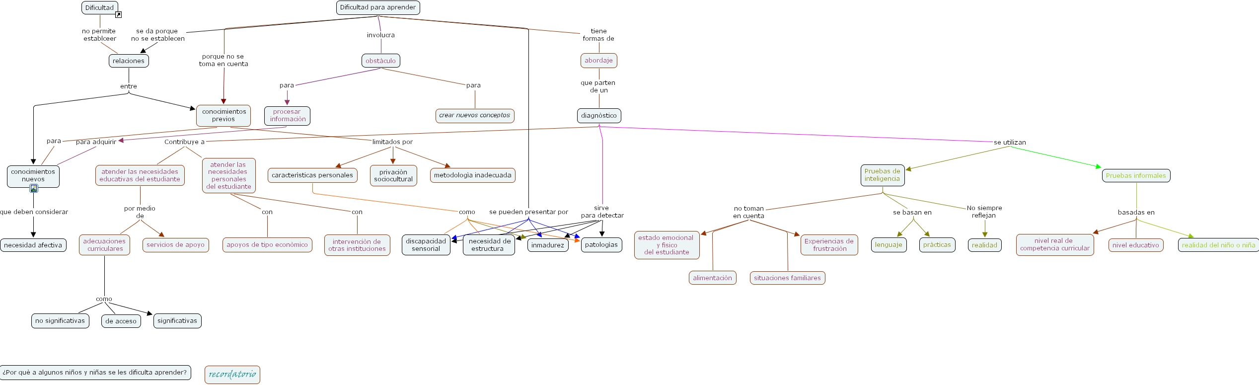
diagn�stico Contribuye a atender las necesidades personales del estudiante, diagn�stico Contribuye a atender las necesidades educativas del estudiante, Dificultad para aprender involucra obst�culo, Pruebas de inteligencia no toman en cuenta alimentaci�n, Pruebas de inteligencia no toman en cuenta situaciones familiares, Pruebas de inteligencia no toman en cuenta Experiencias de frustraci�n, Pruebas de inteligencia no toman en cuenta estado emocional y f�sico del estudiante, diagn�stico se utilizan Pruebas de inteligencia, diagn�stico se utilizan Pruebas informales, procesar informaci�n para adquirir conocimientos nuevos, Pruebas de inteligencia se basan en pr�cticas, Pruebas de inteligencia se basan en lenguaje, Dificultad para aprender se pueden presentar por inmadurez, Dificultad para aprender se pueden presentar por patolog�as, Dificultad para aprender se pueden presentar por discapacidad sensorial, Dificultad para aprender se pueden presentar por necesidad de estructura , caracter�sticas personales como patolog�as, caracter�sticas personales como inmadurez, caracter�sticas personales como discapacidad sensorial, caracter�sticas personales como necesidad de estructura , obst�culo para procesar informaci�n, Dificultad para aprender porque no se toma en cuenta conocimientos previos, obst�culo para crear nuevos conceptos, conocimientos previos limitados por caracter�sticas personales, conocimientos previos limitados por privaci�n sociocultural, conocimientos previos limitados por metodolog�a inadecuada, Dificultad para aprender se da porque no se establecen relaciones, Pruebas de inteligencia No siempre reflejan realidad, abordaje que parten de un diagn�stico, adecuaciones curriculares como significativas, adecuaciones curriculares como de acceso, adecuaciones curriculares como no significativas, relaciones entre conocimientos previos, relaciones entre conocimientos nuevos, Dificultad para aprender tiene formas de abordaje, atender las necesidades personales del estudiante con intervenci�n de otras instituciones, conocimientos previos para conocimientos nuevos, Pruebas informales basadas en nivel educativo, Pruebas informales basadas en realidad del ni�o o ni�a, Pruebas informales basadas en nivel real de competencia curricular, Dificultad no permite establceer relaciones, atender las necesidades personales del estudiante con apoyos de tipo econ�mico, diagn�stico sirve para detectar necesidad de estructura , diagn�stico sirve para detectar inmadurez, diagn�stico sirve para detectar patolog�as, diagn�stico sirve para detectar discapacidad sensorial, atender las necesidades educativas del estudiante por medio de servicios de apoyo, atender las necesidades educativas del estudiante por medio de adecuaciones curriculares, conocimientos nuevos que deben considerar necesidad afectiva