Warning:
JavaScript is turned OFF. None of the links on this page will work until it is reactivated.
If you need help turning JavaScript On, click here.
The Concept Map you are trying to access has information related to:
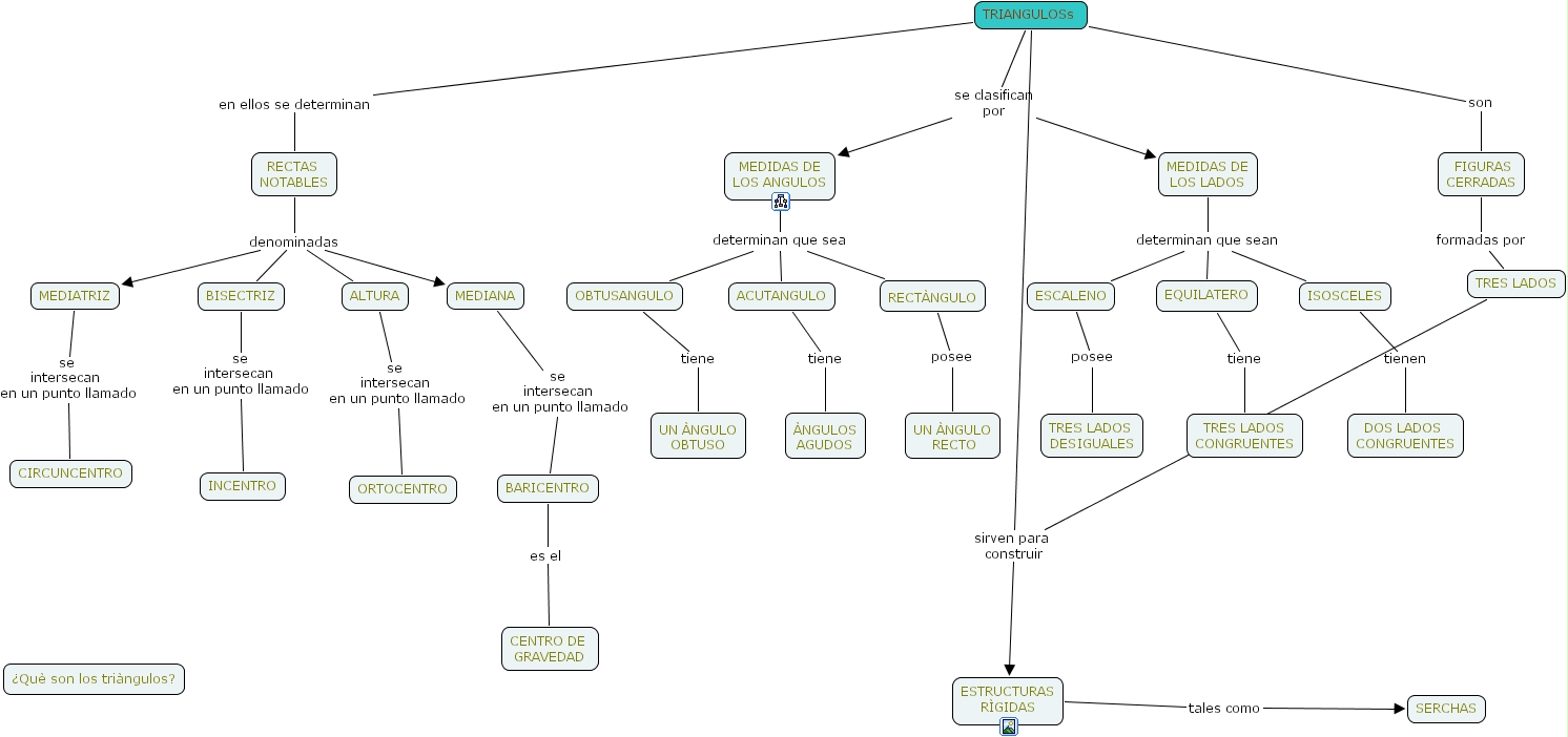
EQUILATERO tiene TRES LADOS CONGRUENTES, RECTAS NOTABLES denominadas MEDIATRIZ, RECTAS NOTABLES denominadas ALTURA, RECTAS NOTABLES denominadas MEDIANA, RECTAS NOTABLES denominadas BISECTRIZ, MEDIDAS DE LOS LADOS determinan que sean ISOSCELES, MEDIDAS DE LOS LADOS determinan que sean ESCALENO, MEDIDAS DE LOS LADOS determinan que sean EQUILATERO, MEDIANA se intersecan en un punto llamado BARICENTRO, ACUTANGULO tiene �NGULOS AGUDOS, MEDIDAS DE LOS ANGULOS determinan que sea RECT�NGULO, MEDIDAS DE LOS ANGULOS determinan que sea OBTUSANGULO, MEDIDAS DE LOS ANGULOS determinan que sea ACUTANGULO, BARICENTRO es el CENTRO DE GRAVEDAD, ISOSCELES tienen DOS LADOS CONGRUENTES, ESTRUCTURAS R�GIDAS tales como SERCHAS, TRIANGULOSs se clasifican por MEDIDAS DE LOS ANGULOS, TRIANGULOSs se clasifican por MEDIDAS DE LOS LADOS, FIGURAS CERRADAS formadas por TRES LADOS, ESCALENO posee TRES LADOS DESIGUALES, BISECTRIZ se intersecan en un punto llamado INCENTRO, TRIANGULOSs son FIGURAS CERRADAS, MEDIATRIZ se intersecan en un punto llamado CIRCUNCENTRO, TRIANGULOSs en ellos se determinan RECTAS NOTABLES, RECT�NGULO posee UN �NGULO RECTO, TRIANGULOSs sirven para construir ESTRUCTURAS R�GIDAS, OBTUSANGULO tiene UN �NGULO OBTUSO, TRES LADOS sirven para construir ESTRUCTURAS R�GIDAS, ALTURA se intersecan en un punto llamado ORTOCENTRO