Warning:
JavaScript is turned OFF. None of the links on this page will work until it is reactivated.
If you need help turning JavaScript On, click here.
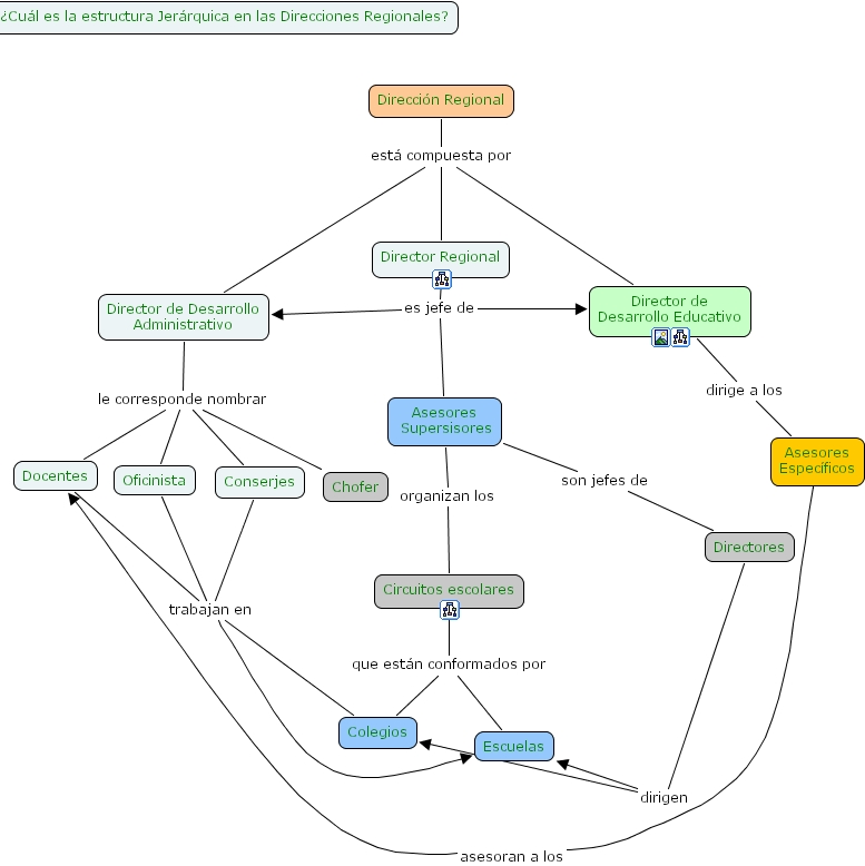
The Concept Map you are trying to access has information related to:
Asesores Supersisores organizan los Circuitos escolares, Asesores Supersisores son jefes de Directores, Directores dirigen Colegios, Directores dirigen Escuelas, Director de Desarrollo Administrativo le corresponde nombrar Chofer, Director de Desarrollo Administrativo le corresponde nombrar Oficinista, Director de Desarrollo Administrativo le corresponde nombrar Conserjes, Director de Desarrollo Administrativo le corresponde nombrar Docentes, Director Regional es jefe de Director de Desarrollo Administrativo, Director Regional es jefe de Director de Desarrollo Educativo, Director Regional es jefe de Asesores Supersisores, Asesores Espec�ficos asesoran a los Docentes, Circuitos escolares que est�n conformados por Escuelas, Circuitos escolares que est�n conformados por Colegios, Docentes trabajan en Escuelas, Docentes trabajan en Colegios, Conserjes trabajan en Escuelas, Conserjes trabajan en Colegios, Direcci�n Regional est� compuesta por Director Regional, Direcci�n Regional est� compuesta por Director de Desarrollo Educativo, Direcci�n Regional est� compuesta por Director de Desarrollo Administrativo, Oficinista trabajan en Escuelas, Oficinista trabajan en Colegios, Director de Desarrollo Educativo dirige a los Asesores Espec�ficos