Warning:
JavaScript is turned OFF. None of the links on this page will work until it is reactivated.
If you need help turning JavaScript On, click here.
The Concept Map you are trying to access has information related to:
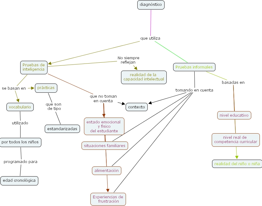
Pruebas de inteligencia No siempre reflejan realidad de la capacidad intelectual, diagn�stico que utiliza Pruebas informales, diagn�stico que utiliza Pruebas de inteligencia, vocabulario utilizado por todos los ni�os, Pruebas informales tomando en cuenta situaciones familiares, Pruebas informales tomando en cuenta contexto, Pruebas informales tomando en cuenta alimentaci�n, Pruebas informales tomando en cuenta Experiencias de frustraci�n, Pruebas de inteligencia se basan en vocabulario, Pruebas de inteligencia se basan en pr�cticas, pr�cticas que son de tipo estandarizadas, Pruebas informales basadas en realidad del ni�o o ni�a, Pruebas informales basadas en nivel educativo, Pruebas informales basadas en nivel real de competencia curricular, Pruebas de inteligencia que no toman en cuenta Experiencias de frustraci�n, Pruebas de inteligencia que no toman en cuenta situaciones familiares, Pruebas de inteligencia que no toman en cuenta estado emocional y f�sico del estudiante, Pruebas de inteligencia que no toman en cuenta alimentaci�n, Pruebas de inteligencia que no toman en cuenta contexto, por todos los ni�os programado para edad cronol�gica