Warning:
JavaScript is turned OFF. None of the links on this page will work until it is reactivated.
If you need help turning JavaScript On, click here.
The Concept Map you are trying to access has information related to:
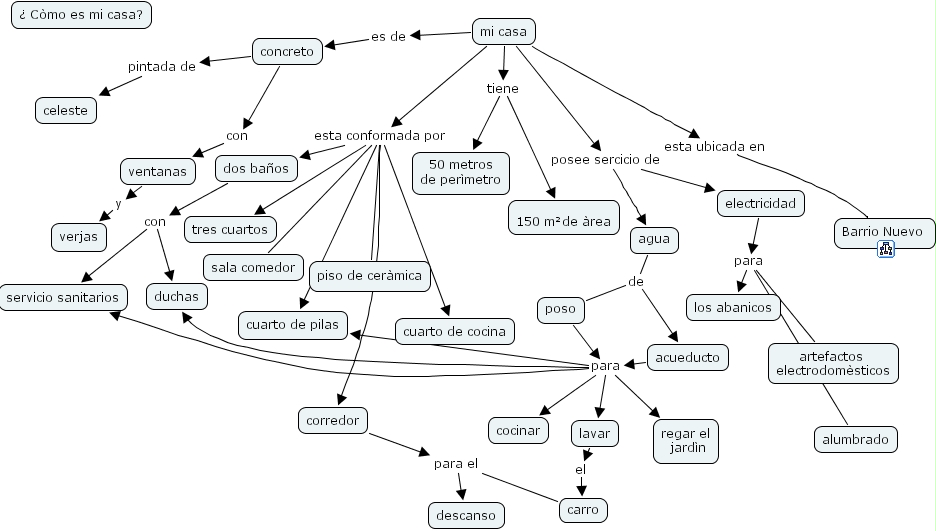
mi casa posee sercicio de electricidad, mi casa posee sercicio de agua, mi casa esta conformada por piso de cer�mica, mi casa esta conformada por tres cuartos, mi casa esta conformada por dos ba�os, mi casa esta conformada por cuarto de cocina, mi casa esta conformada por sala comedor, mi casa esta conformada por corredor, mi casa esta conformada por cuarto de pilas, ventanas y verjas, agua de poso, agua de acueducto, electricidad para artefactos electrodom�sticos, electricidad para alumbrado, electricidad para los abanicos, concreto con ventanas, concreto pintada de celeste, corredor para el descanso, corredor para el carro, poso para cocinar, poso para lavar, poso para servicio sanitarios, poso para cuarto de pilas, poso para regar el jard�n, poso para duchas, lavar el carro, mi casa esta ubicada en Barrio Nuevo , mi casa tiene 150 m�de �rea, mi casa tiene 50 metros de per�metro, acueducto para cocinar, acueducto para lavar, acueducto para servicio sanitarios, acueducto para cuarto de pilas, acueducto para regar el jard�n, acueducto para duchas, dos ba�os con servicio sanitarios, dos ba�os con duchas, mi casa es de concreto